2026年初,河南大学宋纯鹏教授团队在植物生物学与作物遗传改良领域取得一系列重要研究进展,相关成果陆续发表于Nature Plants、The Plant Cell、Molecular Plant、Journal of Integrative Plant Biology等国际权威学术期刊。团队围绕植物气孔发育与功能优化、氧化还原信号特异性传递、叶片衰老的分子机制等关键科学问题,通过多学科交叉手段开展系统研究,在植物核心生理过程的分子机制解析及作物遗传改良应用方面取得创新性成果。
1、Nature Plants:解析果胶极性分布控制玉米气孔打开的生物力学机制
提高作物水分利用效率是保障粮食安全的重大战略需求。以玉米为代表的禾本科作物演化出独特的哑铃形气孔复合体结构。与双子叶植物的肾形气孔相比,哑铃形气孔具有更精巧的形态和细胞壁结构,能够更迅速地响应干旱等环境胁迫。长期以来,学界对气孔力学的认知多限于拟南芥等双子叶植物,禾本科哑铃形气孔如何通过细胞壁及其微观力学结构实现高效开闭尚不明确。
2026年1月,宋纯鹏教授团队在Nature Plants发表题为“Esterified-pectin-coupled polar stiffening controls grass stomatal opening”的研究论文,发现玉米保卫细胞极性端特异性富集高甲酯化果胶,形成极性硬化结构,进而限制气孔开放。研究通过免疫荧光标记、原子力显微镜分析及遗传学实验,证实果胶合成基因ZmGOLS2通过调控高甲酯化果胶含量影响气孔孔径。基于实验数据和文献中已报道的力学参数,团队构建了玉米气孔的三维有限元模型。该结构力学模型分析进一步揭示,玉米保卫细胞顶端刚性物质的大小与弹性模量起限制作用,防止气孔的过度张开。
综上所述,与肾形气孔中由低甲酯化果胶介导极性硬化、且促进气孔打开的情况不同,禾本科植物利用两端的极性硬化来保持结构稳定并限制气孔过度开放,从而更有利于其适应干旱的环境。该研究明确了“果胶极性分布-极性硬化-控制气孔打开”的关系,提出了通过修饰细胞壁果胶来改良作物抗旱性的新策略。

果胶相关的极性物质限制玉米气孔过度张开
2、Molecular Plant:揭示相分离转换介导ROS信号特异性识别的时空调控机制
在生物体的生命活动中,活性氧(ROS)长期以来被视为代谢的有害副产物,是细胞氧化损伤的主要来源而需被主动清除。近年研究发现其作为重要信号分子广泛参与植物生长发育与逆境响应。然而,ROS化学活性高、扩散性强、缺乏靶标特异性,且产生具有高度时空异质性,局部浓度动态变化迅速,其信号如何实现精准传递与特异调控,核心机制尚不清楚。
2026年2月,宋纯鹏教授团队在Molecular Plant发表题为“Phase separation transitions of the redox sensor RCD1 mediate differential ROS signals to regulate plant growth and stress responses”的研究论文,发现氧化还原传感器蛋白RCD1通过液-液相分离转换介导ROS信号的特异性区分。在生理ROS水平下,RCD1形成核凝聚体,选择性富集含有固有IDR的发育相关转录因子(如AS1),促进生长发育。而在高ROS胁迫下,相分离转变导致凝聚体解离,RCD1转而以弥散形式与结构化的胁迫响应因子(如ZAT12)互作,激活氧化胁迫应答基因表达。这种空间隔离的互作模式从根本上防止了发育与胁迫信号通路的串扰,破解了ROS信号传递的“特异性悖论”。
本研究的突破性在于发现RCD1相分离形成的生物分子凝聚体发挥了“空间编码器”的功能,阐明了无序区结构域、细胞氧化还原状态、二硫键动态变化及转录因子选择性招募等多层面协同调控相分离的分子机制,为作物生长-抗逆协同改良的分子设计提供了理论依据和精准靶点。

RCD1相分离转变分选ROS信号的工作模型
3、The Plant Cell:揭示气孔复合体结构异质性的调控机制
多细胞生物通过精密的调控机制赋予发育可塑性,从而诱导分化的体细胞形成多样且截然不同的细胞命运。转录因子作为核心调控因子,参与建立基因转录的时空表达模式,以响应发育信号并决定细胞类型命运。长期以来,同一个转录因子如何在不同细胞类型中实现差异化调控?尤其重要的是,目前尚不明确转录因子介导的基因表达如何以时空特异性方式发挥作用,从而驱动前体细胞定向分化为特定细胞类型,这一直是植物发育生物学领域的核心科学问题。
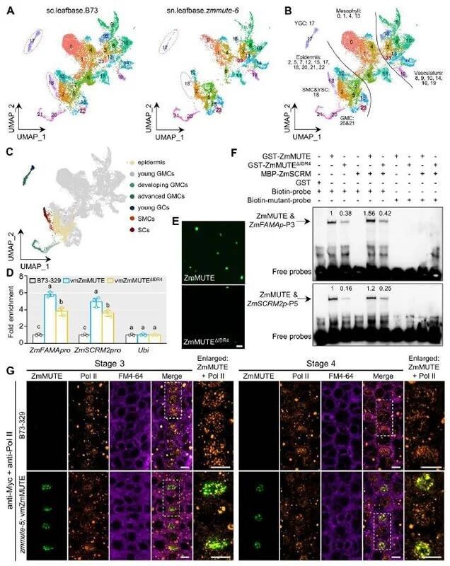
2026年2月,宋纯鹏教授团队在The Plant Cell发表题为“Nuclear condensates of BZU2/ZmMUTE modulate transcription to realize structural heterogeneity of the maize stomatal complex”的研究论文,发现转录因子ZmMUTE通过液–液相分离形成核内动态凝聚体,进而调控气孔复合体发育。研究通过免疫荧光标记、体内外相分离实验及遗传学分析,证实ZmMUTE蛋白C末端内在无序区IDR4是驱动相分离的关键结构域,且IDR4同时赋予ZmMUTE细胞间移动能力。基于单细胞转录组数据和分子互作实验,团队构建了ZmMUTE调控气孔发育的分子作用模型:ZmMUTE通过IDR4招募转录因子ZmSCRM形成共相分离结构,增强DNA结合能力和靶基因转录激活效率,从而精准调控保卫细胞对称分裂和副卫细胞命运决定。
该研究系统揭示了ZmMUTE通过相分离-协同因子招募-转录激活增强的级联机制,精细调控玉米四细胞气孔复合体发育,为作物气孔结构改良和抗逆分子设计提供了理论依据和精准靶点。

ZmMUTE相分离通过增强DNA结合和靶基因激活调控气孔细胞命运,包含snRNA-seq聚类分析、ChIP-qPCR和EMSA实验结果、凝聚体与Pol II的共定位验证
4、Journal of Integrative Plant Biology:揭示MAPK级联信号调控ROS介导叶片衰老的分子机制
延缓叶片衰老、延长光合功能期是提升作物产量和品质的重要策略。叶片作为光合作用的核心源器官,其衰老进程受到叶龄、内源激素及环境胁迫等多重信号的精密调控。活性氧(ROS)积累与MAPK级联信号是介导叶片衰老的关键通路,但二者如何协同响应不同强度信号、实现衰老进程的精准时空调控,核心分子机制尚待系统阐明。
2026年2月,宋纯鹏教授团队在JIPB发表题为"Role of an Arabidopsis mitogen-activated protein kinase kinase kinase in ROS-mediated leaf senescence"的研究论文。该研究从拟南芥中鉴定到一个受叶片衰老进程显著诱导表达的丝裂原活化蛋白激酶激酶激酶 (Mitogen-activated protein kinase kinase kinase, MAPKKK/MKKK) 基因MKKK19, 其转录水平随叶片衰老进程逐渐升高。突变该基因可延迟叶片衰老, 而过量表达该基因则导致叶片提前进入衰老期。进一步研究表明, MKKK19通过磷酸化激活MKK3/5/9-MPK6模块调控叶片衰老进程; 氧化信号诱导激酶OXI1 (oxidative signal-inducible 1)可磷酸化激活MKKK19, 而RBOHD/F可能位于MPK6下游, 通过其活性反馈调节叶片中ROS水平。
该研究揭示了叶片衰老进程或逆境胁迫诱导叶片ROS积累, 通过激活OXI1-MKKK19-MKK3/5/9-MPK6-RBOHD/F级联途径, 进而调节叶片衰老, 丰富并完善了叶片衰老的信号转导网络,阐释了生长发育、环境胁迫与植物衰老协调调控的重要生物学问题, 为通过遗传调控延缓作物衰老、提升产量提供了重要靶点。

OXI1-MKKK19-MKK3/5/9-MPK6-RBOHD/F模块调控叶片衰老的模式图
宋纯鹏教授团队面向农业可持续发展和国家粮食安全重大需求,在植物生物学前沿领域取得系统性创新成果。团队长期致力于植物逆境生物学研究,在ROS信号转导、气孔生物学等方向形成了鲜明的研究特色,相关成果具有重要的理论价值和应用前景,体现了河南大学在作物科学研究领域的学术影响力。